溃疡性结肠炎(UC)作为一种难治性炎症性肠病,其特征包括肠道屏障破坏、微生物群失调和持续黏膜炎症。当前UC治疗面临多重挑战:传统纳米药物递送系统存在靶向性不足、黏液穿透能力弱、易被溶酶体降解等问题;而现有水凝胶屏障材料因其静态交联网络结构,在肠道复杂环境中易受肠液冲刷和肠道蠕动影响而失效,难以实现持久的黏膜保护功能。
近期,天津大学崔春燕副研究员/刘文广教授团队开发了一种基于聚硫辛酸的原位自固化液体黏合剂(PLALA),其可在肠道炎症部位构建仿生黏液屏障,实现多机制协同治疗UC。
2025年11月12日,相关工作以An In Situ Self-Solidifying Poly(Lipoic-Acid) Liquid Adhesive Forms Pathogen-Resistant Barrier for Ulcerative Colitis Therapy为题发表在ACS Nano上。该工作第一作者为天津大学材料学院博士生赵鑫蕊,通讯作者为天津大学材料学院崔春燕副研究员和刘文广教授,该研究获国家重点研发计划、国家自然科学基金等项目支持。
该材料基于硫辛酸钠在水相中自发组装形成棒状胶束的特性,通过“栅栏层包埋”机制实现对疏水性硫辛酸的增溶,并在高浓度聚集诱导开环聚合与多重氢键介导的自组装双重作用下自发形成具有湿响应黏附性能的液态黏合剂。整个制备过程采用生物友好的水相自组装路线,无需有机溶剂参与,展现出优异的生物相容性。PLALA可实现对受损的肠表面大面积铺展并在炎症区富集,在肠液作用下黏合剂中的聚合物骨架原位凝聚固化,实现对受损组织的持久黏附保护(图1)。

图1. PLALA仿生黏液的制备机制及其在UC治疗中的作用示意图
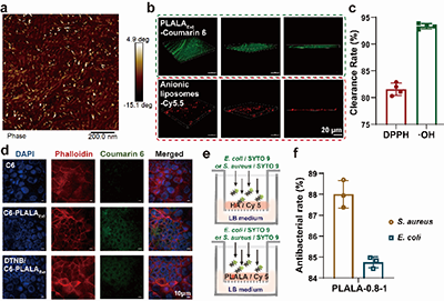
PLALA在体液环境中可持续释放具有高长径比的棒状纳米胶束,其各向异性结构能够显著减少与肠道黏液层的缠结,有效提升黏膜穿透效率;通过硫醇-二硫键交换作用,该胶束可直接进入肠上皮细胞胞质,规避溶酶体降解途径,从而显著增强生物利用度与功能活性。此外,PLALA具备优异的自由基清除能力与抗菌性能,不仅能有效抑制大肠杆菌和金黄色葡萄球菌的生长,还可作为物理屏障阻隔病原体侵袭(图2)。在DSS诱导的大鼠UC模型中,PLALA能够有效修复上皮屏障,显著抑制炎症因子表达,并通过调控Keap1/Nrf2信号通路上调GPX4等关键蛋白,抑制铁死亡进程,加速UC愈合。值得强调的是,PLALA在整个治疗过程中未使用任何外源药物,仅依靠自身生物活性成分实现多重疗效,为UC治疗提供了一种新的“无药疗法”策略。

图2. (a)PLALAExt的原子力显微镜形貌表征;(b)C6标记的PLALAExt与Cy5.5标记阴离子脂质体在模拟肠黏液层中渗透行为的三维共聚焦显微图像对比;(c)PLALA-0.8-1对DPPH及·OH自由基的清除效率;(d)PLALAExt细胞摄取机制研究;(e)基于Transwell模型的PLALA物理屏障功能示意图;(f)PLALA-0.8-1对大肠杆菌与金黄色葡萄球菌的抑制效果测定
图文转载自【中国聚合物网】:http://www.polymer.cn/